
Billedgalleri
(1/4)
Trin styring Thule/andre modeller
Til salg
Fiks færdig
550 kr.
Fri fragt + Tryg betaling 27 kr.
Tryg handel med Fiks færdig
Fiks færdig er DBA's nye betalings- og fragttjeneste. Efter levering har du 24 timer til at kontrollere varen, før pengene udbetales til sælgeren.
Varebeskrivelse
Stand: Som ny - ingen synlige brugsspor
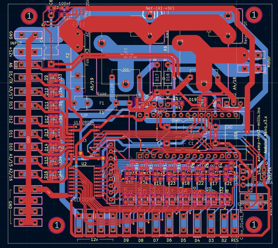
Styring af el trin Er opbygget over Arduino nano .Funktion: Åben dør trin ud . Luk dør trin ind .Skal trin være ude tryk på trin ud.
Start af bil køer trin ind og slukker autotrin og trin kan ikke betjenes når motor er i gang
Alle dokumenter følger med tilslutning/c.kode/og eventuel hjælp til inst.
Bemærk: Knappen til at vise den fulde beskrivelse har kun en visuel effekt.
Brugerprofil
Du skal være logget ind for at se brugerprofiler og sende beskeder.
Log indAnnoncens metadata
Sidst redigeret: 10.3.2026 kl. 13:38 ・ Annonce-ID: 8430053

