Billedgalleri
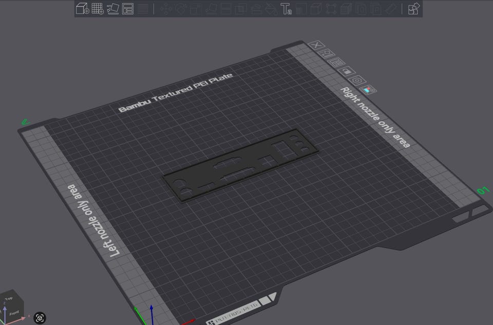
3D Print til ASUS A68HM-PLUS I/O Shield + CPU-monteringbeslag til FM1/2, AM2/3.
Til salg
120 kr.
Varebeskrivelse
Stand: Brugt - men i god stand
Type: Andre computerkomponenter
Reserveret annonce – 3D-print bestilling
Denne annonce vedrører en specialbestilling af 3D-printet ASUS A68HM-PLUS I/O shield samt CPU-monteringsbeslag til FM1/2 og AM2/3.
Bestillingen inkluderer den fulde proces for 3D-design, fra prototype til færdigt produkt + originalt CPU-monteringsbeslag til FM1/2 og AM2/3.
Designet er udarbejdet ud fra gældende industristandarder og yderligere verificeret via skabelon, hvor input og output på bundkortet er opmålt gennem 1:1-tegning.
Produktet er designet på baggrund af de tilgængelige værktøjer og reference materialer, uden fysisk adgang til det originale bundkort. Skulle designet mod forventning ikke passe, tilbyder sælger at fremsende den anvendte 3D-fil til køber.
Der er tale om en engangs-specialbestilling, som ikke omfatter ny forsendelse eller genprint. Ønskes ændringer, nyt print eller ny forsendelse, skal varen bestilles på ny, alternativt kan køber anmode om 3D-filen. Dette er afspejlet i annoncens pris.
Brugerprofil
Du skal være logget ind for at se brugerprofiler og sende beskeder.
Log indAnnoncens metadata
Sidst redigeret: 17.1.2026 kl. 19:54 ・ Annonce-ID: 17803111